从27号上线的《2020天门第一拍地块案名有奖征集开始了》活动,得到了广大粉丝的热情参与,在这里先对大家表示感谢!
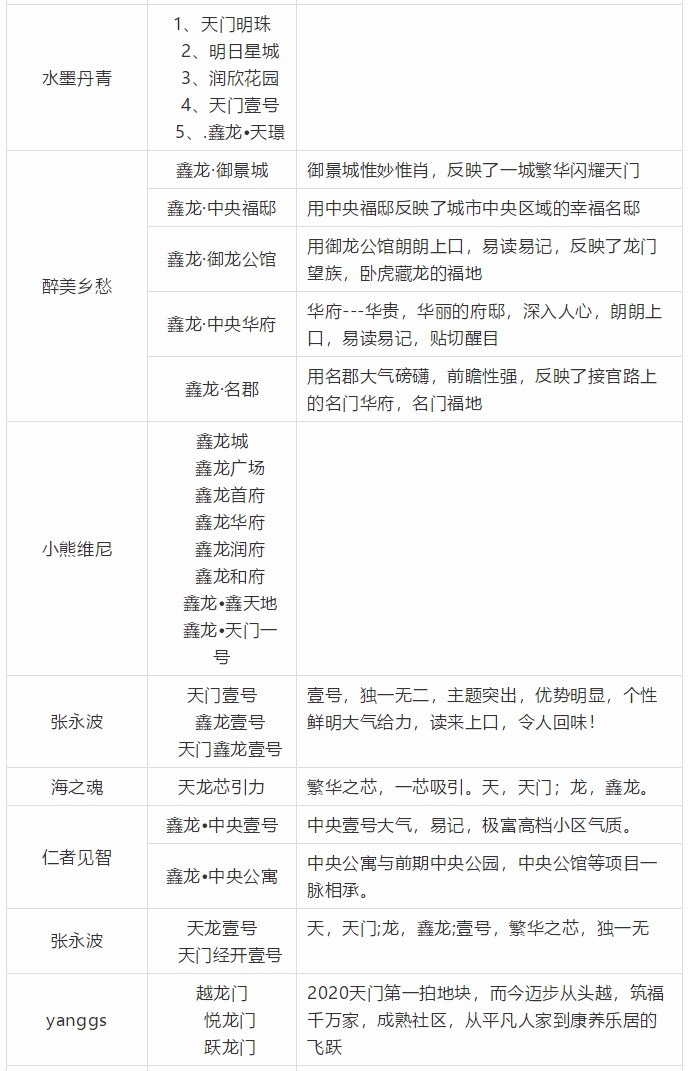
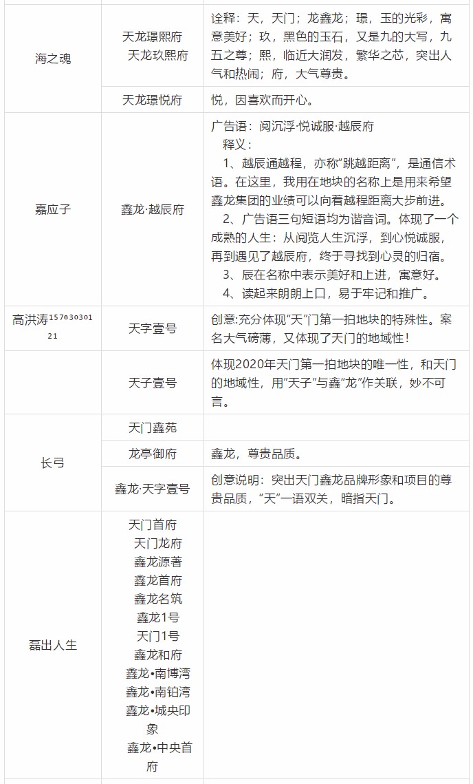
截止29号中午11点,通过微信群和微信公众号,已经有二百多位粉丝参与了征集活动,大家的热情度非常高,现将公众号后台的部分案名和释意展示出来,给大家做个参考,给大家更多的创作灵感。也让公司多一份选择,从中选取一个有深意又朗朗上口的案名。
特别提示:
为方便后期工作,请大家后期投稿时,每次最多只能提交三个案名,并详细阐述每个案名的释义,更好的让评委来理解大家所取案名的意义。









征用奖1名:人民币2000元
入围奖3名:人民币200元
活动说明:
1、扫描二维码进群,参与案名征集的投稿活动,直接把案名连同释义发在群里,或直接在文底部写留言参与活动;
2、投稿截止后3日内,活动方评选出中奖名单,在此活动投稿微信群中公布,并以微信方式转账至中奖人;
3、活动组织方拥有独立评选的权利,无须向任何人对评选过程和结果作解释工作。
4、活动组织方在发放中奖信息后,有权无偿使用中奖的投稿案名,中奖人不得以任何理由向活动方索要资金或其它报酬;
5、此案名征集活动于2020年3月15日截止投稿。
6、本活动最终解释权归天门鑫龙置业所有。

扫码进地产案名征集群
